Grievances Redressal Mechanism

Lodging of Customer Complaints

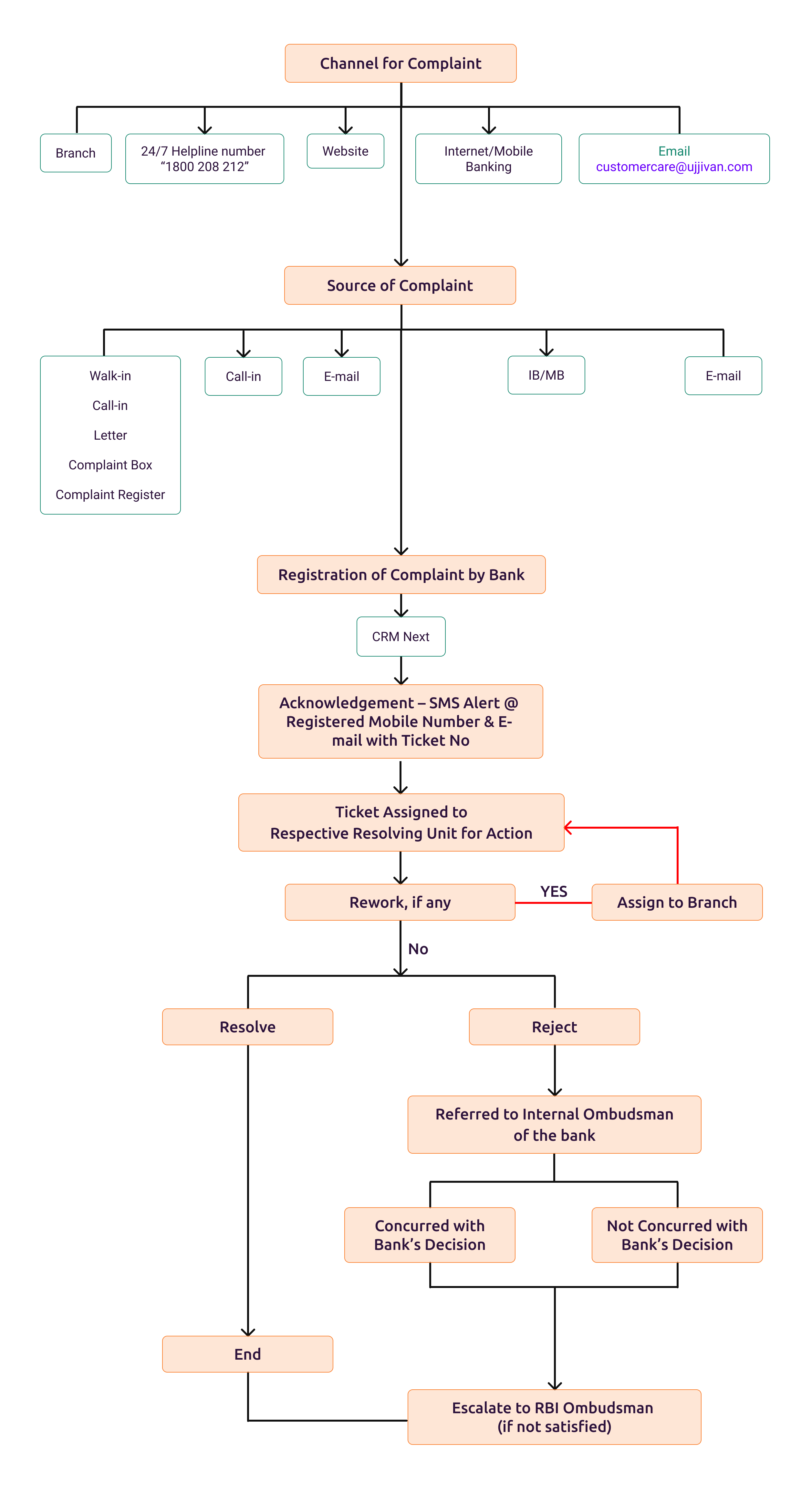
flow-chartEscalation Matrix for Grievance Redressal Click here

Your feedback helps us improve; please use this form to share your experiences, suggestions, or concerns with our team. 

We value your honest feedback and we are committed to resolve any issues promptly to ensure your satisfaction.